比亚迪腾势汽车官方微博宣布,腾势N7车型开启OTA智能升级。此次更新新增了多项功能,包括智能语音全新实况窗交互、成语接龙及猜谜小游戏以及AI功能卡片炫彩动效等。在实况窗交互中,用户发出语音指令后,屏幕上会显示动态处理窗口,使沟通状态更加透明,任务处理更高效。此外,用户还可以通过语音助手开启成语接龙或猜谜游戏,增加驾驶乐趣。特定功能触发时,AI功能卡片将展示炫彩动效,让信息更加醒目,界面更加灵动。

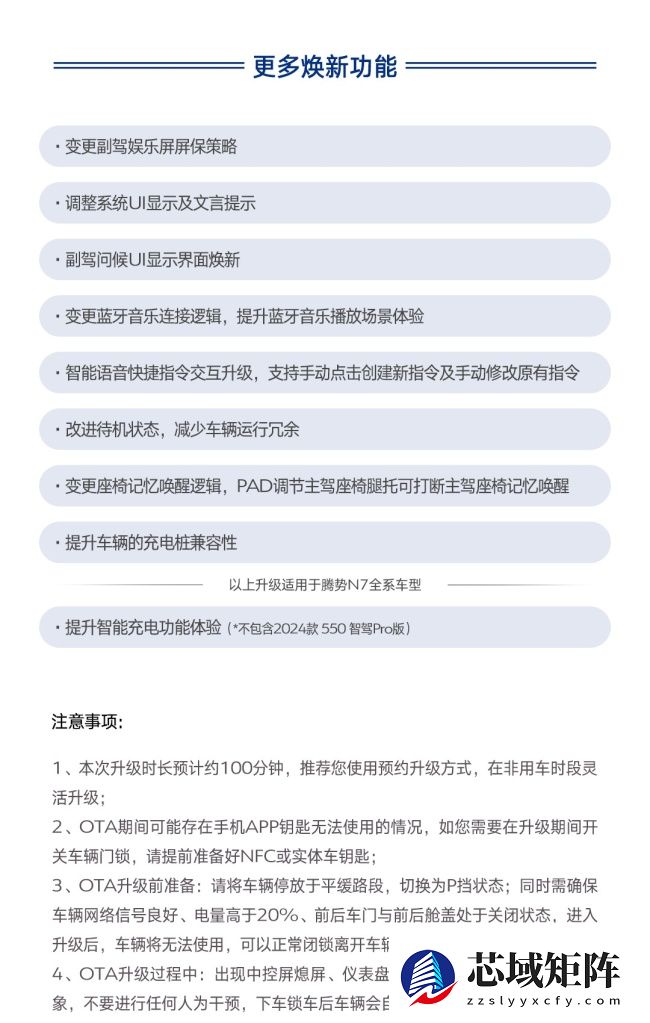
其他更新内容还包括副驾娱乐屏屏保策略的调整、系统UI显示及文言提示的优化、副驾问候UI显示界面焕新等。蓝牙音乐连接逻辑也进行了改进,提升了播放体验。智能语音快捷指令交互得到了升级,支持手动创建和修改指令。待机状态得到改进,减少了车辆运行冗余。座椅记忆唤醒逻辑也有所变更,PAD调节主驾座椅腿托可以打断主驾座椅记忆唤醒。此外,还提升了车辆的充电桩兼容性和智能充电功能体验。

需要注意的是,比亚迪一般采用分批推送的形式为汽车进行OTA升级,如果用户尚未收到该版本的OTA,需要继续等待。腾势N7于2023年7月首次推出,随后在2024年4月和2025年2月分别推出了年度改款车型。目前在售的2025款腾势N7共有3款配置车型,官方指导价为25.98万至28.98万元。

动力系统方面,2025款腾势N7采用了全域800伏碳化硅高压平台,提供单电机后驱和双电机四驱两种动力选择。后驱车型最大功率为230千瓦,峰值扭矩为360牛·米;四驱车型综合功率达到390千瓦,综合扭矩为670牛·米。全系标配容量为91.3千瓦时的磷酸铁锂电池组,CLTC工况续航里程最高可达702公里,并支持最高230千瓦双枪快充。
