
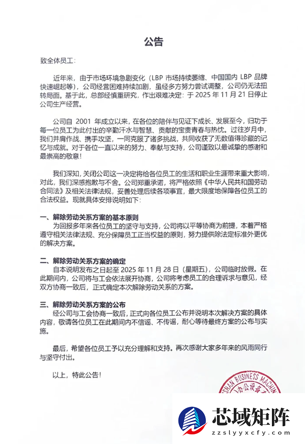
2025年12月2日,一则关于日资企业佳能(中山)办公设备有限公司停止运营的消息引发关注。网上流传的公告显示,该公司因经营环境发生重大变化,决定终止生产经营并正式关闭。
公告指出,受激光打印机市场持续萎缩以及国内同类品牌迅速发展的冲击,公司经营面临日益严峻的挑战。尽管已采取多种调整措施,仍未能实现有效改善。经总部审慎评估,最终作出关闭公司的决定。
这一消息引发广泛讨论。该工厂自设立以来在华运营已达二十四年,如今宣告终结,标志着其在本地发展历程的落幕。据工厂相关负责人介绍,数年前该厂尚有一定比例产品面向国内市场,但近年来生产已全面转向出口,所有产品均销往海外。
关闭原因不仅包括激光打印设备市场竞争加剧,还涉及部分生产订单向越南、泰国等东南亚地区转移。同时,企业近年来正逐步将战略重点转向医疗影像、半导体设备等高附加值领域,原有业务的资源配置随之调整。
截至11月30日,工厂多数员工已完成赔偿金领取,但具体补偿细则未予公开。截至目前,该工厂及中国区总部尚未就此事发布正式说明。